您好,
请登录
免费注册
收藏夹
雅虎商品
雅虎卖家
代拍
竞拍中
得标待支付
卖家发货中
日本已到货
短信
包裹单
日本装箱中
待付国际运费
待发货
已发货
+充值
|
收支明细
|
用户中心
|
帮助中心
所有分类
古董,书画,收藏
家电,相机,配件
时尚,服饰,包包
食品,饮料,酒类
玩具,手办,游戏
名牌,首饰,手表
爱好,文化
计算机
体育,休闲
汽车,摩托车
住所、室内装饰
婴儿用品
其他
15652896156
YAHOO拍卖分类
日本煤炉
首页
>
帮助中心
帮助类目
最新公告
常见问题
淘宝指南
关于我们
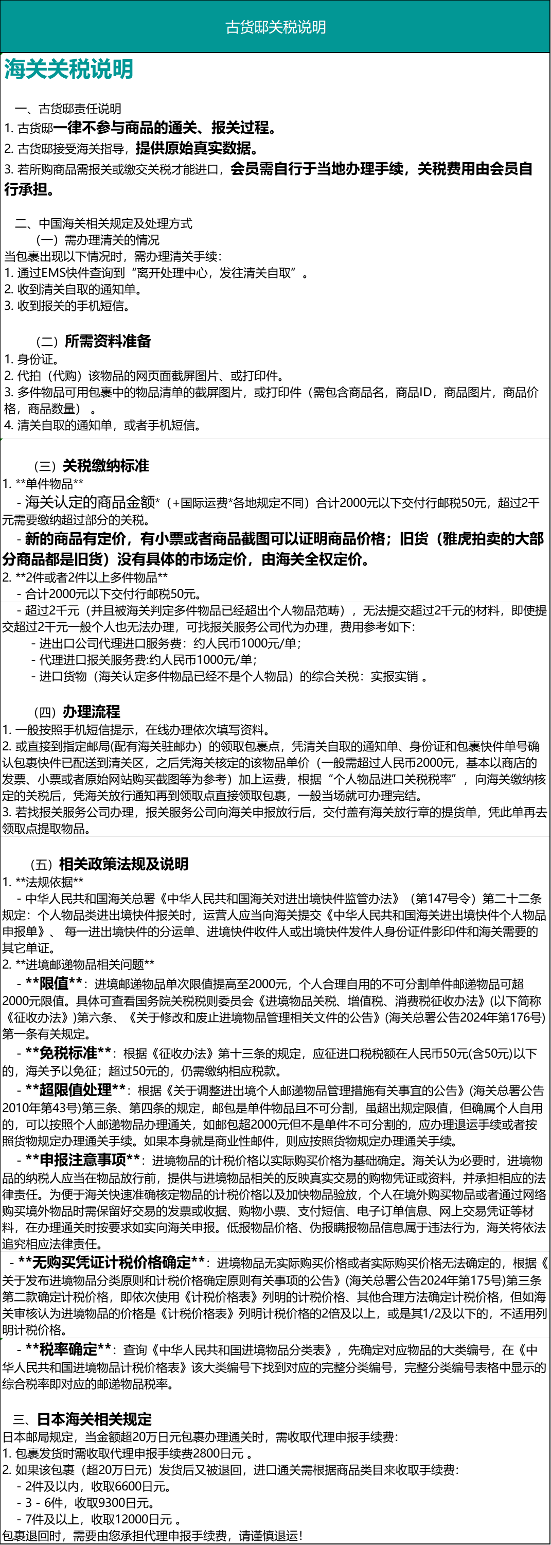
古货邸关税说明